✅什么是B+树,和B树有什么区别?
典型回答
B树(B- Tree)和B+树(B+ Tree)是两种常用的树结构,B是Balanced首字母,平衡的意思,他们经常用在各种数据库中,比如MySQL的InnoDB引擎使用的就是B+树,而MongoDB使用的就是B树存储。
B树属于多叉树又名平衡多路查找树,B树的设计目的是为了减少磁盘访问次数,提高查询性能。
B树是一种平衡的多叉树,通常我们说m阶的B树,它必须满足如下条件:
- 每个节点最多只有m个子节点。
- 每个非叶子节点(除了根)具有至少⌈ m/2⌉子节点。
- 如果根不是叶节点,则根至少有两个子节点。
- 具有k个子节点的非叶节点包含k -1个键。
- 所有叶子都出现在同一水平,没有任何信息(高度一致)。

B树具有以下特点:
- B树是一种多路搜索树,每个节点可以包含多个子节点。相对于二叉搜索树,B树可以存储更多的关键字和子节点,从而降低了树的高度,减少了磁盘访问次数。
- B树通过在插入和删除操作时进行节点分裂和合并,保持树的平衡状态。这样可以确保树的高度始终保持在可接受的范围内,保证了较快的查询性能。
- B树的节点中的关键字按照升序排列,使得范围查询操作更加高效。通过遍历树中的叶子节点,可以顺序获取连续的数据。
- B树的关键字和数据项可以存储在叶子节点和非叶子节点上。并且每个关键字出现且只出现在一个节点中。
- B树的搜索可能在非叶子节点上结束,他的搜索性能相当于在关键字全集中做二分查找。
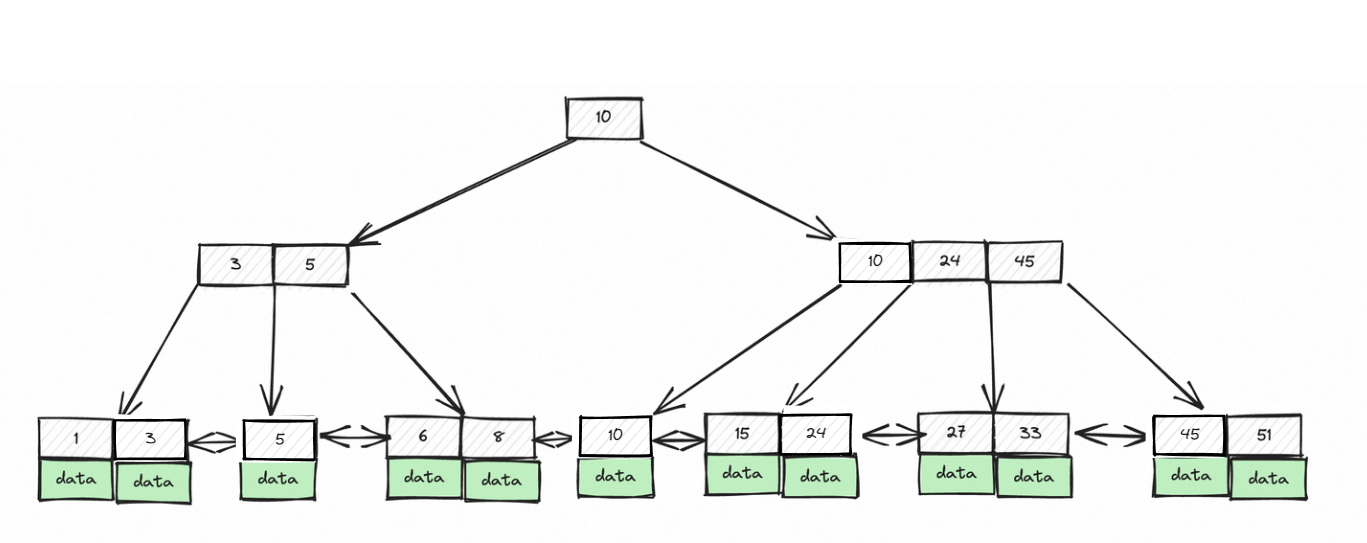
B+树是B-树的变体,也是一种多路搜索树, 它与 B- 树的不同之处在于以下2个方面
- 数据存储位置:在B树中,数据项存储在叶子节点和非叶子节点上,而在B+树中,数据项只存储在叶子节点上。非叶子节点只包含键值信息。
- 叶子节点指针:B树的叶子节点之间没有指针连接,每个叶子节点独立存储数据项。而B+树的叶子节点通过指针连接成一个链表,可以方便地进行范围查询。

由于B+树的叶子节点之间通过双向指针链接进而形成了链表,所以B+树在范围查询时更加高效。通过遍历叶子节点链表,可以获取连续的数据项,而不需要回溯到非叶子节点。
原文: https://www.yuque.com/hollis666/xkm7k3/bb5ldw8odm5gik4p