Spring Boot会根据类路径中的jar包、类,为jar包里的类自动配置,这样可以极大的减少配置的数量。简单点说就是它会根据定义在classpath下的类,自动的给你生成一些Bean,并加载到Spring的Context中。
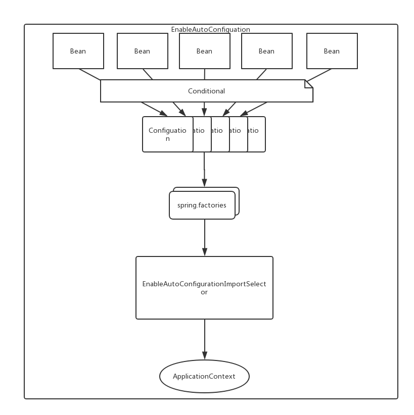
SpringBoot通过Spring 的条件配置决定哪些bean可以被配置,将这些条件定义成具体的Configuration,然后将这些Configuration配置到spring.factories文件中(这种方式Springboot 2.7.0版本已不建议使用,最新的方式是使用 /META-INF/spring/org.springframework.boot.autoconfigure.AutoConfiguration.imports )
作为key: org.springframework.boot.autoconfigure.EnableAutoConfiguration的值
这时候,容器在启动的时候,由于使用了EnableAutoConfiguration注解,该注解Import的EnableAutoConfigurationImportSelector会去扫描classpath下的所有spring.factories文件,然后进行bean的自动化配置:

假设你希望一个或多个bean只有在某种特殊的情况下才需要被创建,比如,一个应用同时服务于中美用户,要在中美部署,有的服务在美国集群中需要提供,在中国集群中就不需要提供。在Spring 4之前,要实现这种级别的条件化配置是比较复杂的,但是,Spring 4引入了一个新的@Conditional注解可以有效的解决这类问题。
@Bean
@Conditional(ChinaEnvironmentCondition.class)
public ServiceBean serviceBean(){
return new ServiceBean();
}
当@Conditional(ChinaEnvironmentCondition.class)条件的值为true的时候,该ServiceBean才会被创建,否则该bean就会被忽略。
@Conditional指定了一个条件。他的条件的实现是一个Java类——ChinaEnvironmentCondition,要实现以上功能就要定义ChinaEnvironmentCondition类,并继承Condition接口并重写其中的matches方法。
class ChinaEnvironmentCondition implements Condition{
public final boolean matches(ConditionContext context, AnnotatedTypeMetadata metadata) {
Environment env = context.getEnvironment();
return env.containProperty("ENV_CN");
}
}
在上面的代码中,matches方法的内容比较简单,他通过给定的ConditionContext对象进而获取Environment对象,然后使用该对象检查环境中是否存在ENV_CN属性。如果存在该方法则直接返回true,反之返回false。当该方法返回true的时候,就符合了@Conditional指定的条件,那么ServiceBean就会被创建。反之,如果环境中没有这个属性,那么这个ServiceBean就不会被创建。
除了可以自定义一些条件之外,Spring 4本身提供了很多已有的条件供直接使用,如:
@ConditionalOnBean
@ConditionalOnClass
@ConditionalOnExpression
@ConditionalOnMissingBean
@ConditionalOnMissingClass
@ConditionalOnNotWebApplication
自动配置充分的利用了spring 4.0的条件化配置特性,那么,Spring Boot是如何实现自动配置的?Spring 4中的条件化配置又是怎么运用到Spring Boot中的呢?这要从Spring Boot的启动类说起。Spring Boot应用通常有一个名为*Application的入口类,入口类中有一个main方法,这个方法其实就是一个标准的Java应用的入口方法。一般在main方法中使用SpringApplication.run()来启动整个应用。值得注意的是,这个入口类要使用@SpringBootApplication注解声明。@SpringBootApplication是Spring Boot的核心注解,他是一个组合注解。
@Target({ElementType.TYPE})
@Retention(RetentionPolicy.RUNTIME)
@Documented
@Inherited
@SpringBootConfiguration
@EnableAutoConfiguration
@ComponentScan(
excludeFilters = {@Filter(
type = FilterType.CUSTOM,
classes = {TypeExcludeFilter.class}
), @Filter(
type = FilterType.CUSTOM,
classes = {AutoConfigurationExcludeFilter.class}
)}
)
public @interface SpringBootApplication {
// 略
}
@SpringBootApplication是一个组合注解,它主要包含@SpringBootConfiguration、@EnableAutoConfiguration等几个注解。也就是说可以直接在启动类中使用这些注解来代替@ SpringBootApplication注解。 关于Spring Boot中的Spring自动化配置主要是@EnableAutoConfiguration的功劳。该注解可以让Spring Boot根据类路径中的jar包依赖为当前项目进行自动配置。
至此,我们知道,Spring Boot的自动化配置主要是通过@EnableAutoConfiguration来实现的,因为我们在程序的启动入口使用了@SpringBootApplication注解,而该注解中组合了@EnableAutoConfiguration注解。所以,在启动类上使用@EnableAutoConfiguration注解,就会开启自动配置。
那么,本着刨根问底的原则,当然要知道@EnableAutoConfiguration又是如何实现自动化配置的,因为目前为止,我们还没有发现Spring 4中条件化配置的影子。
其实Spring框架本身也提供了几个名字为@Enable开头的Annotation定义。比如@EnableScheduling、@EnableCaching、@EnableMBeanExport等,@EnableAutoConfiguration的理念和这些注解其实是一脉相承的。
@EnableScheduling是通过@Import将Spring调度框架相关的bean定义都加载到IoC容器。
@EnableMBeanExport是通过@Import将JMX相关的bean定义加载到IoC容器。
@EnableAutoConfiguration也是借助@Import的帮助,将所有符合自动配置条件的bean定义加载到IoC容器。
下面是EnableAutoConfiguration注解的源码:
@Target({ElementType.TYPE})
@Retention(RetentionPolicy.RUNTIME)
@Documented
@Inherited
@AutoConfigurationPackage
@Import({EnableAutoConfigurationImportSelector.class})
public @interface EnableAutoConfiguration {
//略
}
观察@EnableAutoConfiguration可以发现,这里Import了EnableAutoConfigurationImportSelector,这就是Spring Boot自动化配置的“始作俑者”。
至此,我们知道,由于我们在Spring Boot的启动类上使用了@SpringBootApplication注解,而该注解组合了@EnableAutoConfiguration注解,@EnableAutoConfiguration是自动化配置的“始作俑者”,而@EnableAutoConfiguration中Import了EnableAutoConfigurationImportSelector类,该注解的内部实现已经很接近我们要找的“真相”了。
EnableAutoConfigurationImportSelector的源码在这里就不贴了,感兴趣的可以直接去看一下,其实实现也比较简单,主要就是使用Spring 4 提供的的SpringFactoriesLoader工具类。通过SpringFactoriesLoader.loadFactoryNames()读取了ClassPath下面的META-INF/spring.factories文件。
这里要简单提一下
spring.factories文件,它是一个典型的java properties文件,配置的格式为**Key = Value**形式。
EnableAutoConfigurationImportSelector通过读取spring.factories中的key为org.springframework.boot.autoconfigure.EnableAutoConfiguration的值。如spring-boot-autoconfigure-1.5.1.RELEASE.jar中的spring.factories文件包含以下内容:
# Auto Configure
org.springframework.boot.autoconfigure.EnableAutoConfiguration=\
org.springframework.boot.autoconfigure.admin.SpringApplicationAdminJmxAutoConfiguration,\
org.springframework.boot.autoconfigure.aop.AopAutoConfiguration,\
org.springframework.boot.autoconfigure.amqp.RabbitAutoConfiguration,\
org.springframework.boot.autoconfigure.batch.BatchAutoConfiguration,\
org.springframework.boot.autoconfigure.cache.CacheAutoConfiguration,\
org.springframework.boot.autoconfigure.cassandra.CassandraAutoConfiguration,\
org.springframework.boot.autoconfigure.cloud.CloudAutoConfiguration,\
......
org.springframework.boot.autoconfigure.webservices.WebServicesAutoConfiguration
上面的EnableAutoConfiguration配置了多个类,这些都是Spring Boot中的自动配置相关类;在启动过程中会解析对应类配置信息。每个Configuration都定义了相关bean的实例化配置。都说明了哪些bean可以被自动配置,什么条件下可以自动配置,并把这些bean实例化出来。
如果我们新定义了一个starter的话,也要在该starter的jar包中提供
spring.factories文件,并且为其配置org.springframework.boot.autoconfigure.EnableAutoConfiguration对应的配置类。
我们从spring-boot-autoconfigure-1.5.1.RELEASE.jar中的spring.factories文件随便找一个Configuration,看看他是如何自动加载bean的。
@Configuration
@AutoConfigureAfter({JmxAutoConfiguration.class})
@ConditionalOnProperty(
prefix = "spring.application.admin",
value = {"enabled"},
havingValue = "true",
matchIfMissing = false
)
public class SpringApplicationAdminJmxAutoConfiguration {
@Bean
@ConditionalOnMissingBean
public SpringApplicationAdminMXBeanRegistrar springApplicationAdminRegistrar() throws MalformedObjectNameException {
String jmxName = this.environment.getProperty("spring.application.admin.jmx-name", "org.springframework.boot:type=Admin,name=SpringApplication");
if(this.mbeanExporter != null) {
this.mbeanExporter.addExcludedBean(jmxName);
}
return new SpringApplicationAdminMXBeanRegistrar(jmxName);
}
}
看到上面的代码,终于找到了我们要找的东西——Spring 4的条件化配置。上面SpringApplicationAdminJmxAutoConfiguration在决定对哪些bean进行自动化配置的时候,使用了两个条件注解:ConditionalOnProperty和ConditionalOnMissingBean。只有满足这种条件的时候,对应的bean才会被创建。这样做的好处是什么?这样可以保证某些bean在没满足特定条件的情况下就可以不必初始化,避免在bean初始化过程中由于条件不足,导致应用启动失败。