15 深度和宽度兼具的融合模型 Wide and Deep

我在前面已经提到过一个事实,就是推荐系统的框架大都是多种召回策略外挂一个融合排序。召回策略的姿势繁多,前面的专栏文章已经涉及了一部分内容。今天我们继续说融合排序。

要深还是要宽

融合排序,最常见的就是CTR预估,你一定不要把自己真的只局限在C上,这里说的CTR预估的C,可以是产品中的任何行为,视频是不是会看完,看完后是不是会收藏,是不是会分享到第三方平台,查看的商品是不是会购买等等,都可以看成那个可以被预估发生概率的CTR。

CTR预估的常见做法就是广义线性模型,如 Logistic Regression,然后再采用特征海洋战术,就是把几乎所有的精力都放在搞特征上:挖掘新特征、挖掘特征组合、寻找新的特征离散方法等等。

这种简单模型加特征工程的做法好处多多:

  1. 线性模型简单,其训练和预测计算复杂度都相对低;
  2. 工程师的精力可以集中在发掘新的有效特征上,俗称特征工程;
  3. 工程师们可以并行化工作,各自挖掘特征;
  4. 线性模型的可解释性相对非线性模型要好。

特征海洋战术让线性模型表现为一个很宽广(Wide)的模型,可以想象逻辑回归中那个特征向量在特征工程的加持下,越来越宽的样子。

最近十年,是深度学习独步天下的十年,犹如异军突起,一路摧城拔寨,战火自然也烧到了推荐系统领域,用深度神经网络来革“线性模型+特征工程”的命,也再自然不过。

用这种“深模型”升级以前的“宽模型”,尤其是深度学习“端到端”的诱惑,可以让每天沉迷搞特征无法自拔的工程师们主动投怀送抱。

深度学习在推荐领域的应用,其最大好处就是“洞悉本质般的精深”,优秀的泛化性能,可以给推荐很多惊喜。

硬币总有正反面,深度模型的泛化强于线性模型,也会导致推荐有时候看上去像是“找不着北”,就是大家常常自问的那句话:“不知道这是怎么推出来的?”用行话说,就是可解释性不好。

以前全面搞特征时,你叫人家“宽模型”小甜甜,现在新模型换旧模型,“深模型”一出,就叫“宽模型”牛夫人,这样不好,还是要两者合作,才能最大限度地发挥效果。

因此,Google在2016年就发表了他们在Google Play应用商店上实践检验过的CTR预估方法:Wide & Deep模型,让两者一起为用户们服务,这样就取得了良好效果。

下面,我就为你详细介绍一下这个深宽模型。

Wide & Deep模型

一个典型的推荐系统架构,其实很类似一个搜索引擎,搜索由检索和排序构成。推荐系统也有召回和排序两部构成,不过,推荐系统的检索过程并不一定有显式的检索语句,通常是拿着用户特征和场景特征去检索召回,其中用户特征也就是在前面的专栏中提到的用户画像。

示意图如下.

简单描述一下这个示意图。

首先使用用户特征和上下文场景特征从物品库中召回候选推荐结果,比如得到100个物品,然后用融合模型对这100个物品做最终排序,输出给用户展示。

同时开始记录展示日志和用户行为日志,再把收集到的日志和用户特征、上下文场景特征、物品特征拉平成为模型的训练数据,训练新的模型,再用于后面的推荐,如此周而复始。

今天要说的深宽模型就是专门用于融合排序的,分成两部分来看。一部分是线性模型,一部分是深度非线性模型。整个示意图如下:-

我来解释一下这个示意图,这个示意图有三部分。最左边是宽模型,中间是深宽模型,最右边是纯的深度模型。

首先,线性模型部分,也就是“宽模型”,形式如下:

再次强调一下,这是线性模型的标准形式,逻辑回归只是在这基础上用sigmoid函数变换了一下。

模型中的X是特征,W是权重,b是模型的偏置,也是线性模型的截距。线性模型中常用的特征构造手段就是特征交叉。

例如:“性别=女 and 语言=英语。”就是由两个特征组合交叉而成,只有当“性别=女”取值为1,并且“语言=英语”也取值为1时,这个交叉特征才会取值为1。线性模型的输出这里采用的Logistic Regression。

好,现在把头转到右边,看看深度模型。深度模型其实就是一个前馈神经网络。

深度模型对原始的高维稀疏类别型特征,先进行嵌入学习,转换为稠密、低维的实值型向量,转换后的向量维度通常在10-100这个范围。

这里的嵌入学习,就是先随机初始化嵌入向量,再直接扔到整个前馈网络中,用目标函数来优化学习。

由于本专栏并不会专门讲深度学习的原理,后面还会继续讲到深度学习和推荐系统的结合使用,所以有必要在这里简单普及一下深度学习的基本概念,不然我自顾自地开车,你可能会觉得辣眼睛。

就以这里的“深”模型,也就是示意图中最右边的图为例,一个深度神经网络由输入层,隐藏层,输出层构成。

那这个和逻辑回归的区别在哪呢?你可以认为逻辑回归是个残缺的神经网络,只有输入层和输出层,没有隐藏层。

逻辑回归的输入层就是特征向量,原来我们熟悉的特征权重,就是神经网络的参数,就存在于这个残缺的神经网络输入层和输出层的连线上,后面都可以这么理解,深度神经网络参数都在那些连线上。

这个残缺神经网络的输出层做了两件事,这时特征值在经过连线送到输出层时已经乘以了连线上的参数,第一件事就是把这些值加起来,第二件事就是用sigmoid函数变换一下。

把逻辑回归当成一个残缺的神经网络理解后,再回头看真正的神经网络,这里多了一个隐藏层,这个多出来的隐藏层干的事就是刚才提到的输出层的两板斧。

只不过一个隐藏层可以有多个神经元在干这两件事,隐藏层的这多个神经元就相当于输出层的输入层。

这个增加的隐藏层有什么意义呢?意义就是给模型提供了非线性转换。

所谓深度学习,就是深度神经网络,就是有不止一层的隐藏层存在。层数越多,非线性越强,模型越复杂。还有两点需要说明:

  1. 隐藏层的激活函数不一定是sigmoid函数,甚至往往不用sigmoid函数;
  2. 输出层的函数也不一定是sigmoid函数,这个根据预测目标而定,回归任务就是i 直接输出求和部分,二分类是sigmoid函数,多分类则是softmax。

好,插播深度学习概念结束,回到主题来。深模型中,每一个隐藏层激活方式表示如下。

其中l表示第l个隐藏层,f是激活函数,通常选用ReLU,也叫整流线性单元,为什么选用ReLU而不是sigmoid函数,原因主要是sigmoid函数在误差反向传播时梯度容易饱和。

如果你不明白这句话可以不用管,不影响你上车。这里我用示意图说明了一下常用激活函数的形状。

  1. 紫色是sigmoid函数,就是逻辑回归用的那个,输入值是任意范围,输出是0到1之间;
  2. 草绿色是反正切函数,和sigmoid函数样子很像,输入值是任意范围,输出是-1到1之间;
  3. 红色就是ReLU函数,当输入小于0时,输出为0,当输入大于0时,输出等于输入;
  4. 蓝色是softplus函数,是一条渐近线,输入趋向于负无穷时,输出趋于0,输入趋于正无穷时,输出趋向于等于输入。

最后,看看两者的融合,即深宽模型。深模型和宽模型,由逻辑回归作为最终输出单元,深模型最后一个隐藏层作为特征接入逻辑回归,宽模型的原始特征与之一起接入逻辑回归,然后训练参数。

参数学习就是通常说的端到端,把深模型和宽模型以及最终融合的权重放在一个训练流程中,直接对目标函数负责,不存在分阶段训练。它与机器学习中的集成学习方法有所区别,集成学习的子模型是独立训练的,只在融合阶段才会学习权重,这里是整体。

把深宽模型的最后输出过程表示成公式就是:-

其中,Y是我们要预估的行为,二值变量,如购买,或点击,Google的应用场景为“是否安装APP”。σ是sigmoid函数,\(W_wide^T \)宽模型的权重,Φ(X)是宽模型的组合特征,\(W_deep^T \)应用在深模型输出上的权重,\(a^(l_f ) \)是深模型的最后一层输出,b是线性模型的偏置。

几点技巧

这个深宽模型已经在TensorFlow中有开源实现,具体落地时整个数据流如下图所示。

整个流程分为三大块:数据生成,模型训练,模型应用。

1数据生成

数据生成有几个要点:

每一条曝光日志就生成一条样本,标签就是1/0,安装了App就是1,否则就是0。

将字符串形式的特征映射为ID,需要用一个阈值过滤掉那些出现样本较少的特征。

对连续值做归一化,归一化的方法是:对累积分布函数P(X<=x)划分nq个分位,落入第i个分位的特征都归一化为下图所示。

2模型训练

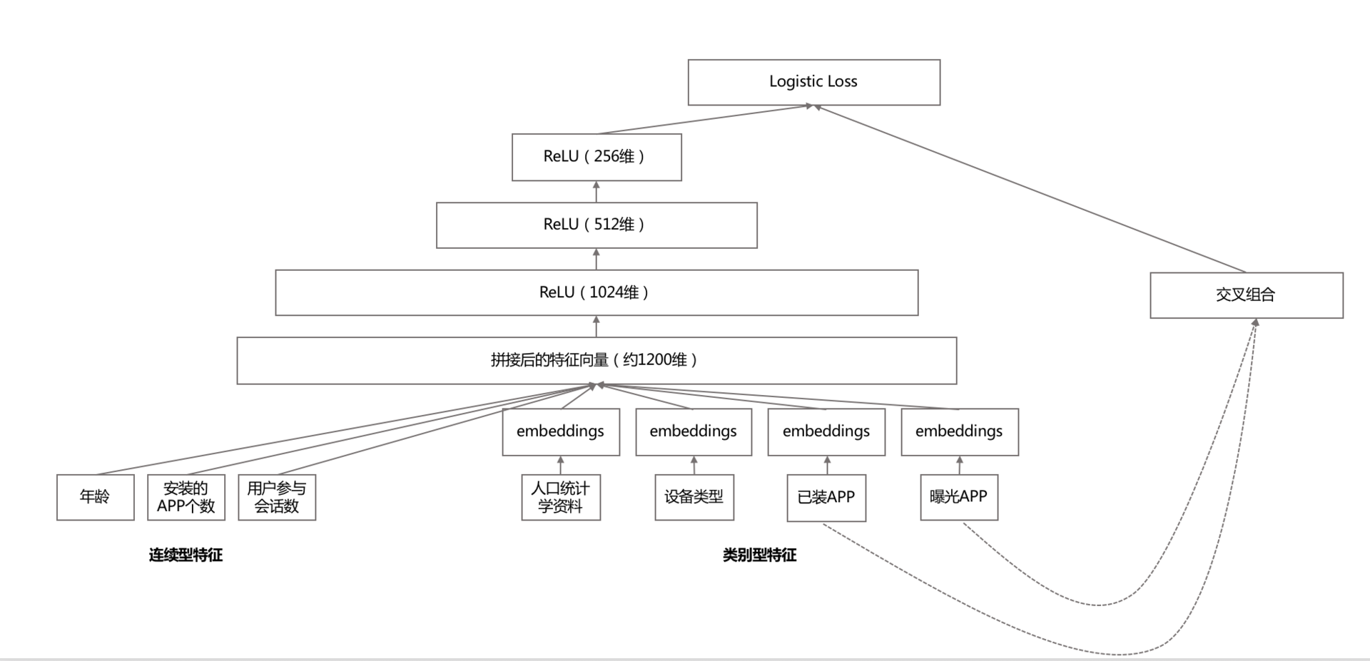
整个模型的示意如图所示。其要点,在深度模型侧:

  1. 每个类别特征embedding成一个32维向量;
  2. 将所有类别特征的embedding变量连成一个1200维度左右的大向量;
  3. 1200维度向量就送进三层以ReLU作为激活函数的隐藏层;
  4. 最终从Logistic Regreesion输出。

宽模型侧就是传统的做法:特征交叉组合。

当新的样本集合到来时,先是用上一次的模型来初始化模型参数,然后在此基础上进行训练。

新模型上线前,会先跑一遍,看看会不会出事,算是一个冒烟测试。

3 模型应用

模型验证后,就发布到模型服务器。模型服务,每次网络请求输入的是来自召回模块的App候选列表以及用户特征,再对输入的每个App进行评分。评分就是用我们的“深宽模型”计算,再按照计算的CTR从高到低排序。

为了让每次请求响应时间在10ms量级,每次并不是串行地对每个候选App计算,而是多线程并行,将候选App分成若干并行批量计算。

正因为有这些小的优化点,GooglePlay的App推荐服务,就是在峰值时每秒计算千万级的App。

总结

将传统的“宽模型”和新的“深模型”结合,虽然更多的是一种工程上的创新,但是非常有实用性,模型也容易很理解。

简单画一下全文重点。

  1. 深宽模型是一个结合了传统线性模型和深度模型的工程创新。
  2. 这个模型适合高维稀疏特征的推荐场景,稀疏特征的可解释性加上深度模型的泛化性能,双剑合璧。
  3. 这个模型已经开源在TensorFlow中,大大减小了落地成本,感兴趣可自行取用。
  4. 为了提高模型的训练效率,每一次并不从头开始训练,而是用上一次模型参数来初始化当前模型的参数。
  5. 将类别型特征先做嵌入学习,再将嵌入稠密向量送入深度模型中。
  6. 为了提高服务的响应效率,对每次请求要计算的多个候选App采用并行评分计算的方式,大大降低响应时间。

嗯,这真的是一个既博学又精深的模型啊。

最后一点后话,这个模型在线上效果还是不错的,以GooglePlay的App推荐效果为例,用户安装表现良好,对照实验结果如图所示。

可以看到,线上效果直接相对于对照组(纯线性模型+人工特征)有3.9%的提升,但是线下的AUC值提高并不明显,这其实也给你提了个问题,AUC值是不是最佳的线下评估方式?欢迎留言一起讨论。

本周知识图