21 构建一个科学的排行榜体系

前面的专栏文章中,我从最常见的内容推荐开始讲起,直到讲到了最复杂的深度学习在推荐系统中的应用原理,这些推荐算法都有一个特点:智能。

所谓智能,就是带有学习性质,能够和复杂的用户端形成互动,在互动过程中,算法参数得到更新和进化。

但是,智能这个高大上的词语,一定要以数据为前提的,我在专栏的第二篇文章中就和你透露过,推荐系统中有一个顽疾就是冷启动,冷启动就是没有数据,没有数据怎么和用户玩呢?

一个新用户来了,什么数据都还没有,推荐系统对其一无所知。这时候,你就需要一个排行榜了。

为什么要排行榜

排行榜,又名热门榜,听上去似乎是一个很常见的东西,原来它也算是推荐算法的一员?是的,它不但是,并且非常重要,而且其中也有不少的学问。

那么说排行榜到底有哪些用处呢?

  1. 排行榜可以作为解决新用户冷启动问题的推荐策略。这个不难理解,当一个新用户刚注册时,可以把最近产品中热门的物品推荐给他。
  2. 排行榜可以作为老用户的兴趣发现方式。即使是老用户,也可以在享受个性化推荐的同时去浏览热门的物品,从中看看哪些感兴趣,哪些不感兴趣,这些行为都是补充或者更新用户兴趣的数据来源。
  3. 排行榜本身就是一个降级的推荐系统。推荐系统本身是一个软件,因此也会有出现问题的时候,也会有推荐不出来的时候,这个时候考虑到服务的可用性,用排行榜作为一种兜底策略,可以避免推荐位开天窗。

今天,我就和你聊聊如何根据自己的产品特点构建一个合理的排行榜。

排行榜算法

最简单的排行榜,就是直接统计某种指标,按照大小去排序。在社交网站上,按照点赞数、转发数、评论数去排序,这是一种最常见、最朴素的排行榜。

类似的做法还有,在电商网站上按照销量去排序。

这样的做法也算是推荐算法?当然我确实很难说它不是,因为确实简单,容易上线运行,但我只能说这样做不靠谱,不靠谱的原因在于以下的几个问题。

  1. 非常容易被攻击,也就是被刷榜;
  2. 马太效应一直存在,除非强制替换,否则一些破了纪录的物品会一直占据在榜单中;
  3. 不能反映出排行榜随着时间的变化,这一点和马太效应有关。

既然朴素的排行榜有这些弊端,那么就针对他们来一一设计应对措施。

1.考虑时间因素

接下来,我要把用户给物品贡献的行为看做是用户在投票,这个很容易理解,好像热门的东西都是大多数人投票民主选举出来的。

排行榜中的物品,你可以想象它们每一个都是炙手可热的,都有一定的温度,那么这个温度按照热力学定律来讲,随着时间推移就一定会耗散到周围,温度就会下降。

或者,把排行榜想象成一个梯子,每个物品都在奋力往上爬,他们的动力来自用户的手动投票,物品本身都要承受一定的重力,会从梯子上掉下来,用户投票可以抵挡部分重力,投票数不及时或者不够,排行榜上的物品就会掉下来。

把这个规律反映在排行榜分数计算公式中,就比简单统计数量,再强制按照天更新要科学得多。Hacker News计算帖子的热度就用到了这个思想,它们的做法用公式表达是下面这个样子。

\[\\frac{P-1}{(T+2)^G}\]

公式中三个字母分别代表如下意义:

  1. P:得票数,去掉帖子作者自己投票。
  2. T:帖子距离现在的小时数,加上帖子发布到被转帖至Hacker News的平均时长。
  3. G:帖子热度的重力因子。

公式中,分子是简单的帖子数统计,一个小技巧是去掉了作者自己的投票。分母就是将前面说到的时间因素考虑在内,随着帖子的发表时间增加,分母会逐渐增大,帖子的热门程度分数会逐渐降低。

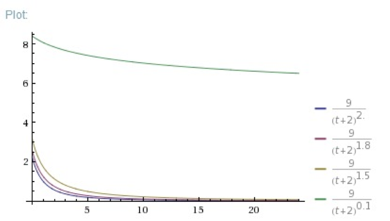
其中,重力因子的选择根据情况而定,重力因子越大,帖子的热度衰减越快,不同的重力因子对比如下图所示。

可以看到,重力因子越大,衰减越快。

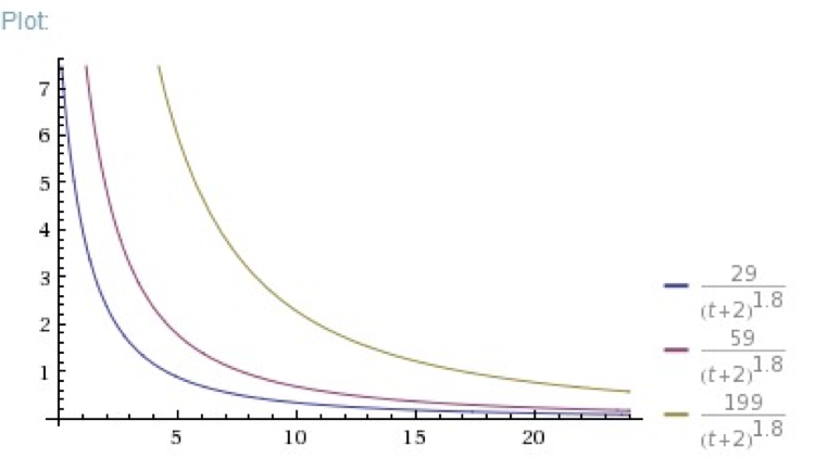
再看一下,相同重力因子选择的情形下,不同的得票数的对比。

这这个示意图可以看到,这个公式仍然能够反映出相同时间的帖子之间的相对热度差别。

另一个考虑时间因素的排行榜算法是牛顿冷却定律。物品受关注度如同温度一样,不输入能量的话它会自然冷却,而且物体的冷却速度和其当前温度与环境温度之差成正比。将这一定律表述为公式就是下面的样子:

\[ T(t) = H + C e^{-\\alpha t} \]

公式中字母的意义如下。

  • H:为环境温度,可以认为是平均票数,比如电商中的平均销量,由于不影响排序,可以不使用。
  • C:为净剩票数,即时刻t物品已经得到的票数,也就是那个最朴素的统计量,比如商品的销量。
  • t:为物品存在时间,一般以小时为单位。
  • \(\\alpha\) :是冷却系数,反映物品自然冷却的快慢。

问题来了,这个反映物品自然冷却快慢的 \(\\alpha\) 该如何确定呢?有一个更直观的办法。假如一个物品在时间过去B个单位后,因为增加了A个投票数,而保持了热门程度不变,那这样的话 \(\\alpha\) 应该是多少呢?简单把这个描述列成方程就是下面的样子。

\[ C e^{-\\alpha t} = (C+A)e^{-\\alpha (t + B)} \]

可以解得。

\[\\alpha = \\frac{1}{B}ln(1 + \\frac{A}{C})\]

用这个公式加上自己产品的要求来确定 \(alpha\) 就容易得多,假如按照B = 24,也就是过一天来看,我来举几个例子。

你可以在自己的产品中,设定一个假设,然后计算出相应的 \(\\alpha\) 来。

2.考虑三种投票

前面的热度计算方法,只考虑用户投票和用户弃权两种,虽然这种情况很常见,但是还有一些产品会存在运行用户投反对票的情形,比如问答网站中对答案的投票,既可以赞成,又可以反对。在这样的情形下,一般这样来考虑:

  1. 同样多的总票数,支持赞成票多的,因为这符合平台的长期利益;
  2. 同样多的赞成票数,支持最有价值的,同样这符合平台长期利益。

以国外某著名程序员问答网站为例,你就不要打听到底是哪个网站了,这个不重要,下面看一下他们对热门问题的热度计算公式:

\[ \\frac{(log_{10}Qviews)\\times{4} + \\frac{Qanswers \\times{Qscore}}{5} + \\sum_{i}{Ascore_{i}}} {(\\frac{Qage}{2}+\\frac{Qupdated}{2}+1)^{1.5}} \]

这个公式有点复杂,其中的元素意义如下:

  • Qviews: 问题的浏览次数。
  • Qanswers:问题的回答数。
  • Qscore:问题的得分(赞成数-反对数)。
  • Ascore:答案的得分。
  • Qage: 问题发布距离当前的时间。
  • Qupdated: 问题最后一次修改距离当前的时间。

这个问题热门程度计算方式,也考虑了时间因素。分母反映了问题的陈旧程度,修改问题可以让问题不要衰老过快。分子有三部分构成:

  • 左边是问题的浏览量,反映了问题的受关注程度;
  • 中间是问题的回答量和问题本身的质量分数的乘积,高质量、回答多的问题占优势;
  • 右边是答案的总质量分。

3.考虑好评的平均程度

前面两种排行榜分数计算法,都是以用户投票的绝对数量作为核心的,那么换个思路来看,从比例来看也是可以的。这也是一些点评网站常常采纳的模式,比如电影点评网站通常会有一个Top250,这也是一种排行榜,以好评比例作为核心来计算排行榜分数。下面来看看这种排行榜。

一个经典的好评率估算公式,叫做威尔逊区间,它这样估算物品的好评率:

\[ \\frac{\\hat{p} + \\frac{1}{2n}z^2_{1-\\frac{\\alpha}{2}} \\pm z_{1-\\frac{\\alpha}{2}}\\sqrt{\\frac{\\hat{p}(1-\\hat{p})}{n} + \\frac{z^2_{1-\\frac{\\alpha}{2}}}{4n^2}} }{1 + \\frac{1}{n}z^2\\_{1-\\frac{\\alpha}{2}}} \]

实在是对不起你啊,又给你搞出了一个超级复杂的公式。实际上,你照着公式中所需的元素去统计就可以计算出排行榜了。我解释一下这个公式中所需的元素,你就可以照着去搬砖了,可以不必理解其中的原理。

  • \(\\hat{p}\) 就是好评率,比如一百个点评的商品,99个给了好评,那么这个值就是0.99
  • \(z_{1-\\frac{\\alpha}{2}}\) 是一个置信水平为 \(alpha\) Z统计量,这个查表就可以得到。

威尔逊区间考虑了评价的样本数,样本不足时,置信区间很宽,样本很足时,置信区间很窄。那么这个统计量有哪些应用呢,比如说下面的几个情况。

  1. 多大比例的人们会采取某种行为?
  2. 多大比例的人认为这是一个Spam?
  3. 多大比例的人认为这是一个“值得推荐的”物品呢?

当你为每一个物品都计算一个威尔逊区间后,你可以采用前面讲到的Bandit算法,类似UCB的方式取出物品,构建成一个略带变化的排行榜。

最后,为你呈上某电影点评网站为电影排行榜计算分数的公式,它是另一种对好评率的应用,针对评分类型数据的排行榜。

\[\\frac{v}{v+m} R + \\frac{m}{v + m} C\]

这个排行榜计算公式,也有一个响当当的名字,叫做“贝叶斯平均”。其中的元素意义描述如下:

  • R,物品的平均得分,这个很简单,有多少人评分,把他们评分加起来除以人数就是了;
  • v,参与为这个物品评分的人数;
  • m,全局平均每个物品的评分人数;
  • C,全局平均每个物品的平均得分;

别看这个公式简单,它反映了这么几个思想在里面:

  1. 如果物品没多少人为它投票,也就是评价人数不足,那么v就很小,m就很大,公式左边就很小,右边就很大,于是总分算出来很接近右边部分,也就是接近全局平均分C;
  2. 如果物品投票人数很多,那么v很大,m很小,分数就接近它自己的平均分R。

这个公式的好处是:所有的物品,不论有多少人为它评分,都可以统一地计算出一个合理的平均分数,它已经被国内外电影评分网站采纳在自己的排行榜体系中,当然,它们肯定各自都有根据实际情况的修改。

总结

今天,我主要讲到了三种构建排行榜分数的算法,因为排行榜的意义重大,所以不可以太随便对待,甚至应该比常规的推荐算法更加细心雕琢。

一个最最朴素的排行榜就是统计一下销量、阅读量等,但要让排行榜反映出热度的自然冷却,也要反映出用户赞成和反对之不同,还要反映出用户评价的平均水平。

你不要被前面那个非常大的一坨公式所吓倒,实际上,它统计起来很方便。这些公式都是在实际生产中演化而来的,你根据这些原理结合自己实际遇到的问题,也可以设计出符合自己业务要求的排行榜公式。

最后,提一个小问题给你,对于最后一个排行榜公式,如何改进才能防止水军刷榜?你可以给我留言,我们一起讨论。感谢你的收听,我们下次再见。